汽车制造
产品概述
product description
查看大图
HNC-808DiM加工中心数控系统
铣床、加工中心数控装置HNC-808D系列铣床数控系统是基于成熟的华中8型数控系统平台开发的总线式数控装置,产品稳定可靠;采用全铝合金外框,造型简洁大方;硬件平台升级,整体硬件性能提升50%;采用新平台软件,定制化的软件开发更加简便快捷;MCP面板分体式结构,模块化设计,可支持客制化;10.4寸高亮液晶显示屏;支持NCUC、EtherCAT两种总线。
使用说明下载产品特点
Features1、更高的加工效率、更好的表面加工质量
运用独有的高速高精控制技术,帮助用户提升加工质量,提高加工效率,为用户提供高精模具、汽车零部件、五金、3C等产品的加工优化解决方案。


2、开机不用热机的机床——基于传感器的热误差补偿技术
通过HIO模块外接温度传感器,监控机床温度敏感点温度变化,并结合机床温度敏感点的升温曲线和降温曲线,形成机床热变形的补偿结果,提高机床精度的热稳定性。


3、无微不至的机床健康呵护——iNC-Cloud远程运维平台
华中数控云管家(iNC-Cloud)是面向数控机床用户、数控机床/系统厂商打造以数控系统为中心的智能化、网络化服务平台。
无论何时何地,只需移动终端,所有信息尽在掌握。让用户随时了解设备生产状态、生产效率、产量统计、报警信息等,享受专业、智能、安全的跟踪服务,分享制造过程中生产管理、设备维护等先进经验,从而提高企业核心竞争力。

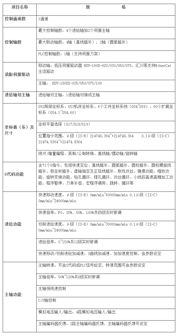
产品参数
Product parameters
产品尺寸
Product Size
应用案例
Application Cases

