汽车制造
产品概述
product description
查看大图
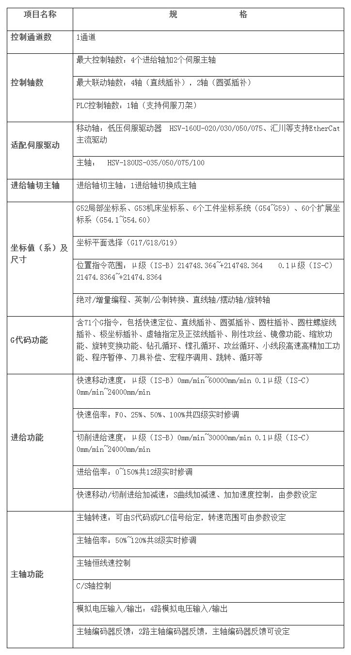
HNC-808DiM-10G铣床数控装置
铣床、加工中心数控装置HNC-808DiM-10G铣床数控装置是基于成熟的华中8型数控系统平台开发的总线式数控装置,产品稳定可靠;硬件平台升级,整体硬件性能提升50%;采用新平台软件,定制化的软件开发更加简便快捷;模块化设计,可搭配第三方MCP面板,可支持客制化;10.4寸高亮液晶显示屏;支持NCUC、EtherCAT两种总线。
使用说明下载产品特点
Features

产品尺寸
Product Size