首页
关于我们
公司简介
董事长致辞
组织架构
企业文化
资质荣誉
员工风采
新闻资讯
公司动态
行业动态
媒体报道
公示公告
视频中心
产品与应用
产品中心
应用案例
技术分享
数控系统
车床数控装置
铣床、加工中心数控装置
磨床数控装置
伺服驱动
伺服电机
官方认证定制化系统
工业机器人
BR双旋机器人系列
JR六轴机器人系列
JM打磨机器人系列
JH焊接机器人系列
HC冲压机器人系列
scara机器人系列
Delta并联机器人系列
MD冲压机器人
新能源汽车
整车
驱动和电机
教育解决方案
机器人装调应用与维护实训平台
机器人设计及数字孪生技术创新应用平台
机器人创新设计与装调应用工作站
机器人焊接实训工作站
协作机器人焊接实训工作站
机器人多功能实训工作站
工业机器人应用编程一体化创新实训平台
模块化智能制造单元D
协作机器人多功能实训工作站
云顶集团3118acm官网
云顶集团3118acm官网
球派体育nba直播
iNC-Box
iNC-Edge
iNC-Cloud-MDC
iNC-Cloud小工单
iNC-Cloud云机床
汽车制造
3C加工
智能工厂
机床改造
液压软管连接件
投资者关系
投资者提问
法制宣传
投教园地
联系我们
销售与服务网络
在线留言
人力资源
简体
简体
EN
搜索
首页
新闻资讯
公司动态
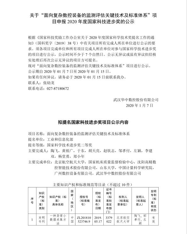
关于“面向复杂数控装备的监测评估关键技术及标准体系”项目申报2020年度国家科技进步奖的公示
发布日期:
2020-01-07 00:00
新闻来源:
华中数控
字体显示:
【大】
【中】
【小】
上一篇:
华中数控,科技抗击新型冠状病毒感染
下一篇:
2020年度国家科学技术进步奖提名公示信息